发布日期:2021-11-16
点击量:
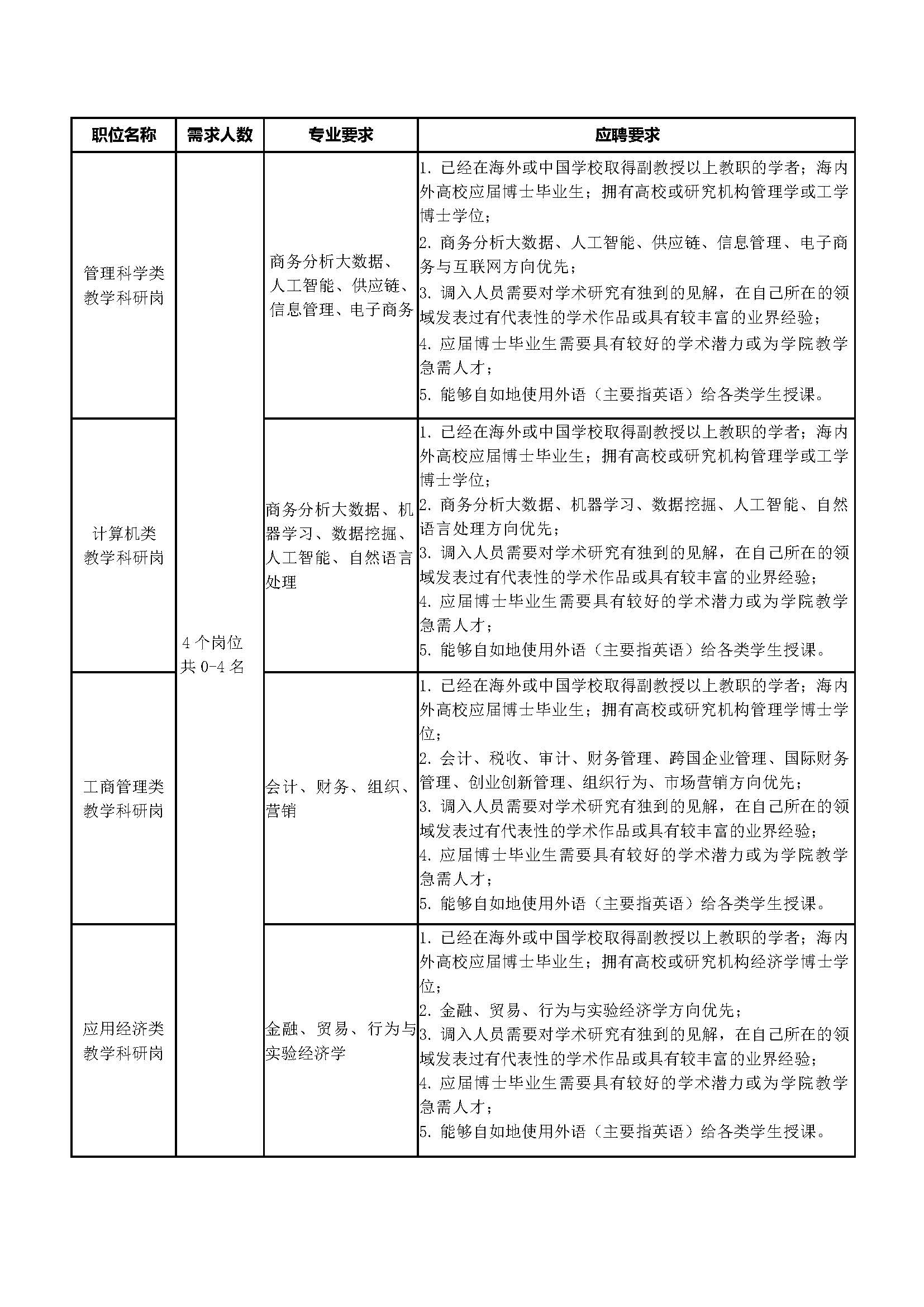
一、 招聘岗位一览表

集团对新入职专任教师(具有副高或以下职称的一般调入人员、高校应届毕业生、海外留学回国人员、非定向出站博士后)实行预聘制,首个聘期内(三年)须完成相应聘期任务,聘期考核合格后予以续聘并转为常规聘用制。
集团提供有竞争力的年薪,符合条件的新入职教师,可享受新入职教师补贴及科研启动经费。专任教师解决事业编制,符合北京市落户政策的,可协助解决北京户口。
二、招聘考核办法
请登录yl6809永利集团教师招聘系统:https://hr.bfsu.edu.cn/hr,注册后提交简历,并申请相应岗位。具体应聘办法请参阅:
附件一:《yl6809永利集团2022年教学科研岗位招聘情况说明》
*如果浏览器打开附件出现乱码,请右键点击并使用“链接另存为”保存到本地后打开。
注:根据公司信息安全防控相关要求,每三日晚7点至第二日早7点为各网站预防攻击日,故校外无法登录招聘系统。请于早7点后至晚7点前登录公司招聘系统并申请岗位,由此带来的不便敬请谅解。
三、报名截止日期
2021年12月5日18:00(逾期不再接受报名)
四、联系方式
公司招聘工作联系人:秦老师
联系电话:010-88816349
联系邮箱:hr-ibs@bfsu.edu.cn
上一篇:2023年教学科研岗位招聘公告
下一篇:2021年教学科研岗位招聘公告