发布日期:2024-05-13
点击量:
集团概况
yl6809永利集团是教育部直属、首批“211工程”高校、“985”优势学科创新平台高校、首批“双一流”建设高校。yl6809永利成立于2001年,是yl6809永利集团教学规模最大的院系之一。其人才培养项目涵盖计划内本科、工商管理硕士、学术硕士、专业硕士、博士,以及出国留学、来华留学、高层管理培训等。yl6809永利设有国际经济与贸易系、金融系、会计与财务管理系、企业管理系、国际商务系、管理科学与工程系共六个系部;二十国集团研究中心、丝绸之路研究院、管理科学研究中心、国际互联网研究中心、创新创业中心、中国商业案例中心、经济管理学科思政研究中心共七个研究中心。yl6809永利秉承以全球化的视角推动中国经济、参与经济管理理论创新、进行人才培养的办学理念,旨在建设具有鲜明北外特色、在中国经济发展中起到独特作用的全球化商公司。
项目介绍
根据国务院学位委员会下发的《国务院学位委员会关于下达2018年动态调整撤销和增列的学位授权点名单的通知》(学位〔2019〕8号),yl6809永利于2019年5月6日正式获批新增工商管理硕士专业学位(MBA)。
2025年yl6809永利集团MBA项目现已面向全国正式招生,拟定招生人数为全日制50人,非全日制20人。
项目宗旨与目标
> 打造全球企业家认知中国商业实践的桥梁
> 成为中国企业家走向世界经济舞台的起点
> 培养面向科技时代和多元文化环境,具有卓越的跨文化管理能力的企业家
课程特色
北外MBA项目为员工提供丰富的实战课程、融合了各行的管理英才,特别适合中高管理骨干向高层管理者发展。

课程结构

* 需满足对方院校的员工资格要求
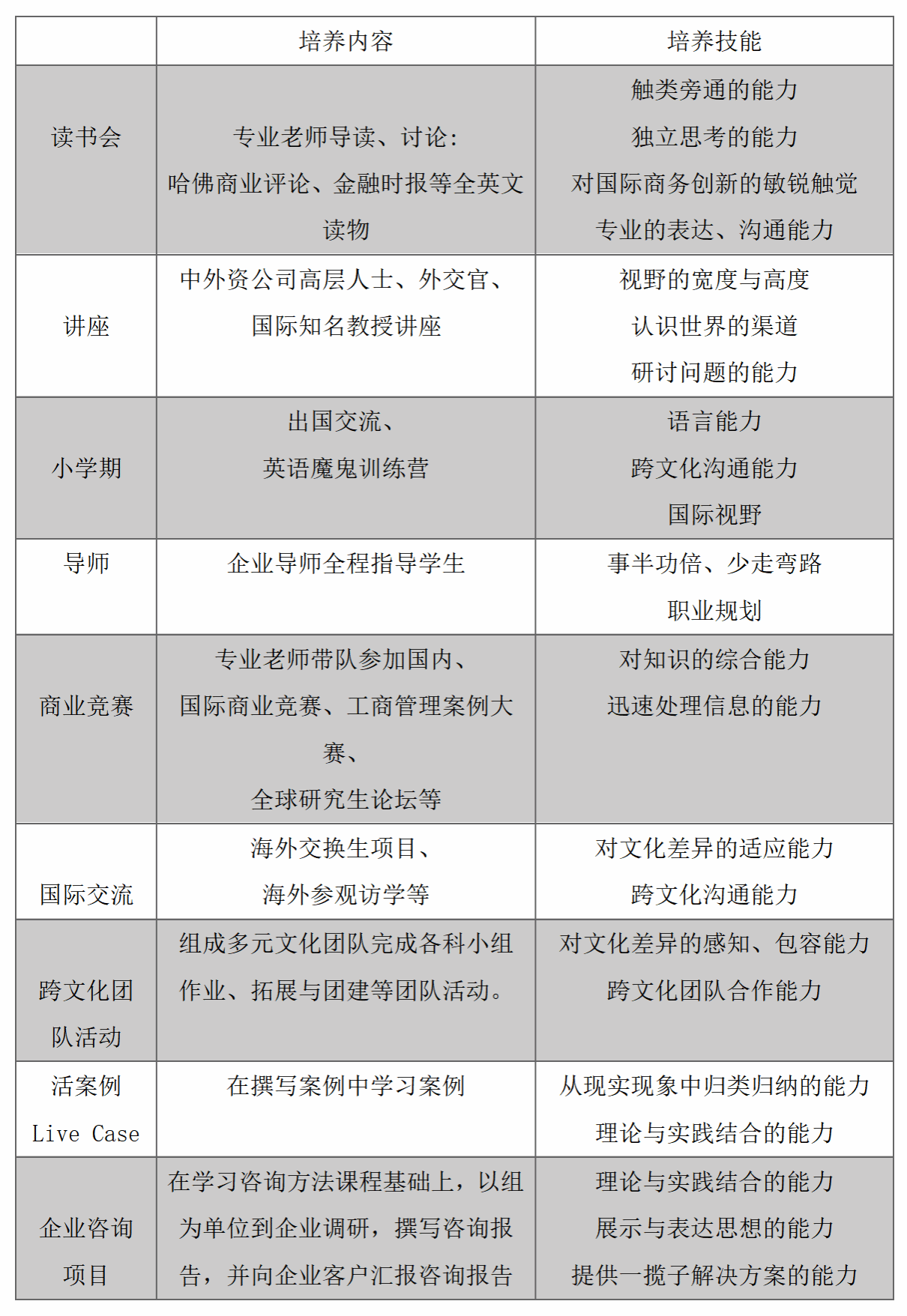
培养特色

学期安排

学费标准
全日制MBA项目,2年制,学费共12.8万元人民币
非全日制MBA项目,3年制,学费共19.8万元人民币
*(以上费用不含旅费及国内外实践活动期间的食宿费用)
奖学金
国家奖学金:二年级,20000元,覆盖约5%(限全日制)
学业奖学金:每年,6000-12000元,覆盖约80%(限全日制)
注:根据公司最新奖学金政策为准。
招生对象
1.本科毕业,入学时满足有3年或3年以上工作经验的各国各界人士;
2.硕士毕业,入学时满足有2年或2年以上工作经验的各国各界人士。
您的背景可以是
> 语言专业背景,希望提升管理专业能力、成为帮助中国企业走向世界的商业精英
> 经济管理专业背景,希望了解更多国家的文化和真实商务环境
> 理工科专业背景,希望培养全球化视野和提高跨文化沟通与管理能力
> 来自世界各地,希望了解中国商业实践与管理文化
报考方式
报名采用网上提交报考信息与现场确认相结合的方式。考生应在教育部规定的研究生报考报名时间内,登录中国研究生招生信息网(公众网网址:http://yz.chsi.com.cn/教育网网址:http://yz.chsi.cn/),按要求填写并提交个人报名基本信息、网上缴纳报名考试费,然后按规定时间到指定报名点现场摄像、确认报名信息。具体报考事宜及相关政策,以教育部文件和公司研究生院网站公布的通知为准。
报名咨询
地址:北京市海淀区西三环北路19号
电话:010-8881 8052
邮箱:mba@bfsu.edu.cn
网址:/